优德88官网网站
首页
关于优德88官网网站
企业概况
组织结构
企业资质
联系优德88官网网站
新闻中心
公司要闻
一线动态
党建新闻
专题专栏
营业领域
水务工程
环保工程
市政工程
其他营业
企业文化
企业文化
获得声誉
人力资源
人才理念
职业生长
党群事情
首页
关于优德88官网网站
>
企业概况
>
组织结构
>
企业资质
>
联系优德88官网网站
新闻中心
>
公司要闻
>
一线动态
>
党建新闻
>
专题专栏
营业领域
>
水务工程
>
环保工程
>
市政工程
>
其他营业
企业文化
>
企业文化
>
获得声誉
人力资源
>
人才理念
>
职业生长
党群事情
阳光央企
基本信息
>
公司治理
>
组织架构
主要人事情换
谋划管理
>
聚会运动
>
职工权益
>
社会责任
>
其他事项
>
下属单位
>
组织架构
首页
阳光央企
公司治理
组织架构
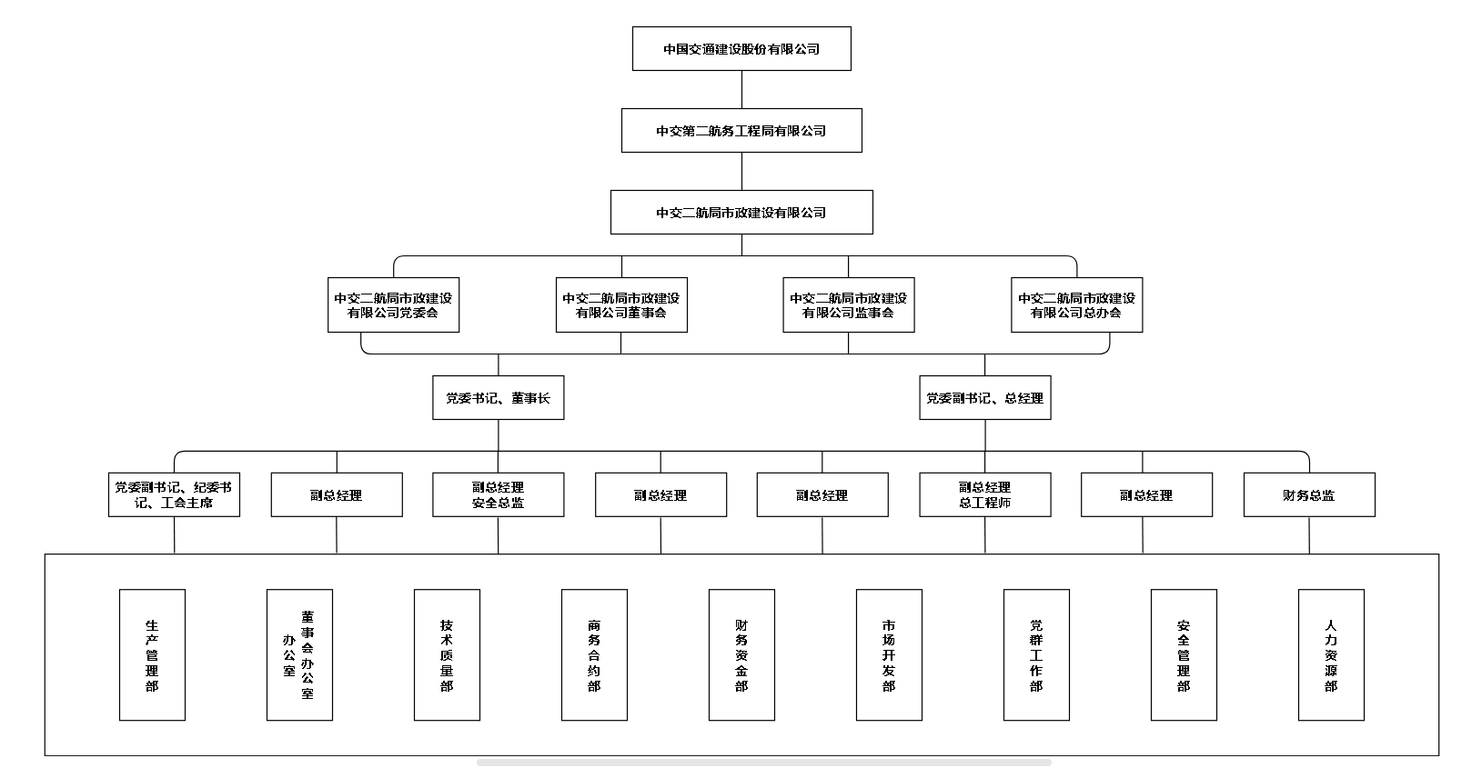
公司组织架构
宣布时间:2023-02-21
阅读次数:
次
分享到:
上一篇:没有了
下一篇:已经是最后一篇
二航网群
Network group
中国交建
优德88官网网站二航局
优德88官网网站二航局一公司
优德88官网网站二航局二公司
优德88官网网站二航局三公司
优德88官网网站二航局四公司
优德88官网网站二航局五公司
优德88官网网站二航局六公司
优德88官网网站二航局手艺中心
优德88官网网站武汉港湾设计院
优德88官网网站二航局投资事业部
优德88官网网站(广州)建设公司
优德88官网网站二航局修建公司
优德88官网网站二航局成都建设公司
优德88官网网站二航局(昆明)建设有限公司
优德88官网网站二航局市政公司
优德88官网网站二航局福州建设公司
武汉航科物流公司
优德88官网网站(长沙)建设有限公司
优德88官网网站二航局特种分公司
二航科工公司
智行国际公司
【网站地图】
【sitemap】