ÓŵÂ88¹ÙÍøÍøÕ¾

µ³µÄ½¨Éè

µ³ÈºÖ®´°

Ê×Ò³ µ³µÄ½¨É赳Ⱥ֮´°

ÏÜ·¨Ðû´«ÖÜØ­ÉîÈëѧϰÐû´«Ï°½üƽ·¨ÖÎÍ·ÄÔ ¶¦Á¦´ó¾ÙºëÑïÏÜ·¨¾«Éñ£¨µÚÒ»ÆÚ£©

Ðû²¼Ê±¼ä£º2020-12-02ÔĶÁ´ÎÊý£º ´Î

µ³µÄÊ®°Ë´óÖ®ºó£¬£¬£¬£¬£¬ £¬£¬£¬ÒÔϰ½üƽͬ־Ϊ½¹µãµÄµ³ÖÐÑë¸ß¶ÈÖØÊÓÏÜ·¨ÔÚÖιúÀíÕþÖеĻù´¡ÐÔְ룬£¬£¬£¬£¬ £¬£¬£¬ÊµÊ±ºÍϵͳµØ½ÒÏþÁËÒÔ¡°ÒÀÏÜÖιú¡±¡°ÒÀÏÜÖ´Õþ¡±Îª½¹µãÒªÒåµÄÒÀÏÜÖιúϵÁÐÖ÷ÒªÐðÊö¡£¡£¡£¡£¡£ÒÀÏÜÖιúÓëÒÀÏÜÖ´ÕþÀíÄîµÄÌá³ö£¬£¬£¬£¬£¬ £¬£¬£¬ÊǶÔÏÜ·¨µÄÖÁ¸ßÎÞÉϵÄÖ´·¨Ö°Î»µÄÐû¸æ¡£¡£¡£¡£¡£Èκιú¼Ò»ú¹Ø¼°ÆäÊÂÇéÖ°Ô±¶¼±ØÐèÖÒÓÚÏÜ·¨¡¢×ñÊØÏÜ·¨¡¢ÊØ»¤ÏÜ·¨¡£¡£¡£¡£¡£

ÏÜ·¨ÊÇÖιú°²°îµÄ×Üճ̣¬£¬£¬£¬£¬ £¬£¬£¬Êǹ«ÃñȨÁ¦µÄ°ü¹ÜÊé¡£¡£¡£¡£¡£ÏÜ·¨ÊDZ£» £»£»£» £»£»£»£»¤ÈËÃñÀûÒæµÄ¼áʵ±ÚÀÝ¡£¡£¡£¡£¡£×÷Ϊ¹«Ãñ£¬£¬£¬£¬£¬ £¬£¬£¬ÊØ»¤ÏÜ·¨Ò²ÊÇÓŵÂ88¹ÙÍøÍøÕ¾Ò»ÏîÖ÷Òª¹«ÃñÒåÎñ¡£¡£¡£¡£¡£¼ÈÈ»ÏÜ·¨¾ßÓÐÕâô¸ßµÄְλ¡¢ÕâôÖ÷ÒªµÄ×÷Ó㬣¬£¬£¬£¬ £¬£¬£¬ÈκÎÈ˶¼Òª×ñÊØÏÜ·¨¡¢º´ÎÀÏÜ·¨£¬£¬£¬£¬£¬ £¬£¬£¬ÄÇô¶ÔÏÖÐÐÏÜ·¨µÄÀúÊ·ÑØ¸ï¼°ÆäÖ÷ÒªÄÚÈÝÓÐËùÏàʶ¾ÍÊÇÐëÒªµÄ¡£¡£¡£¡£¡£½ÓÏÂÀ´ÎÒÃÇÒ»ÆðÀ´ÏàʶһÏÂÏÖÐÐÏÜ·¨µÄÉú³¤Àú³Ì°É~

Ò»¡¢ÏÖÐÐÏÜ·¨µÄ½µÉú

1949Äê10ÔÂÖлªÈËÃñ¹²ºÍ¹ú½¨Éèºó£¬£¬£¬£¬£¬ £¬£¬£¬µÚÒ»½ì¡¢µÚËĽìºÍµÚÎå½ìÌìÏÂÈËÃñ´ú±í´ó»á»®·ÖÓÚ1954Äê9Ô¡¢1975Äê1Ô¡¢1978Äê3ÔºÍ1982Äê12ÔÂÏȺóÖÆ¶©¡¢¹«²¼ÁËËIJ¿¡¶ÖлªÈËÃñ¹²ºÍ¹úÏÜ·¨¡·¡£¡£¡£¡£¡£ÎÒ¹úµÄÏÖÐÐÏÜ·¨ÊÇ1982ÄêÏÜ·¨£¬£¬£¬£¬£¬ £¬£¬£¬Ò²³Æ¡°°Ë¶þÏÜ·¨¡±¡£¡£¡£¡£¡£1980Äê8ÔÂ30ÈÕ£¬£¬£¬£¬£¬ £¬£¬£¬Öй²ÖÐÑëÏòµÚÎå½ìÌìÏÂÈËÃñ´ú±í´ó»áµÚÈý´Î¾Û»áÖ÷ϯÍÅÌá³ö¡¶¹ØÓÚÐÞ¸ÄÏÜ·¨ºÍ½¨ÉèÏÜ·¨ÐÞ¸ÄίԱ»áµÄ½¨Òé¡·¡£¡£¡£¡£¡£1980Äê9ÔÂ10ÈÕ£¬£¬£¬£¬£¬ £¬£¬£¬µÚÎå½ìÌìÏÂÈËÃñ´ú±í´ó»áµÚÈý´Î¾Û»áͨ¹ý¡¶¹ØÓÚÐÞ¸ÄÏÜ·¨ºÍ½¨ÉèÏÜ·¨ÐÞ¸ÄίԱ»áµÄ¾öÒé¡·£¬£¬£¬£¬£¬ £¬£¬£¬Õýʽ½¨ÉèÁËÓÉÒ¶½£Ó¢¡¢ËÎÇìÁäºÍÅíÕæÖ÷³Ö£¬£¬£¬£¬£¬ £¬£¬£¬°üÀ¨ÃñÖ÷µ³ÅÉ¡¢ÉçÍÅÕûÌåÖ÷ÒªÈÏÕæÈ˺ͷ¨Ñ§¼ÒÔÚÄڵġ°ÖлªÈËÃñ¹²ºÍ¹úÏÜ·¨ÐÞ¸ÄίԱ»á¡±¡£¡£¡£¡£¡£

ÏÜ·¨ÐÞ¸ÄίԱ»áÔÚÆÕ±éÕ÷ÇóºÍÈÏÕæÑо¿¸÷·½ÃæÒâ¼ûµÄ»ù´¡ÉÏ£¬£¬£¬£¬£¬ £¬£¬£¬¾­ÓɼèÐÁÏ꾡µÄÊÂÇ飬£¬£¬£¬£¬ £¬£¬£¬ÓÚ1982Äê4ÔÂ21ÈÕÏòÎå½ìÌìÏÂÈË´ó³£Î¯»áÌá³öÁËÏÜ·¨Ð޸IJݰ¸£¬£¬£¬£¬£¬ £¬£¬£¬²¢½¨ÒéÐû²¼½»¸¶Ììϸ÷×åÈËÃñÌÖÂÛ¡£¡£¡£¡£¡£4ÔÂ26ÈÕ£¬£¬£¬£¬£¬ £¬£¬£¬Îå½ìÌìÏÂÈË´ó³£Î¯»áµÚ23´Î¾Û»áÔÞ³ÉÏÜ·¨ÐÞ¸ÄίԱ»áµÄ½¨Ò飬£¬£¬£¬£¬ £¬£¬£¬¾öÒéÐû²¼¡¶ÖлªÈËÃñ¹²ºÍ¹úÏÜ·¨Ð޸IJݰ¸¡·£¬£¬£¬£¬£¬ £¬£¬£¬²¢½»¸¶Ììϸ÷×åÈËÃñÌÖÂÛ¡£¡£¡£¡£¡£Æ¾Ö¤È«ÃñÌÖÂÛÌá³öµÄÒâ¼û£¬£¬£¬£¬£¬ £¬£¬£¬ÏÜ·¨ÐÞ¸ÄίԱ»áÓÖ×÷ÁËÈÏÕæÐ޸쬣¬£¬£¬£¬ £¬£¬£¬²¢ÓÚ11ÔÂ23ÈÕÔÚÏÜ·¨ÐÞ¸ÄίԱ»áµÚÎå´Î¾Û»áÉÏͨ¹ý£¬£¬£¬£¬£¬ £¬£¬£¬¾öÒéÌá½»Îå½ìÌìÏÂÈË´óÎå´Î¾Û»áÉóÒé¡£¡£¡£¡£¡£1982Äê12ÔÂ4ÈÕ£¬£¬£¬£¬£¬ £¬£¬£¬µÚÎå½ìÌìÏÂÈËÃñ´ú±í´ó»áµÚÎå´Î¾Û»áÒÔÎÞ¼ÇÃûͶƱµÄ·½·¨Í¨¹ýÁËеġ¶ÖлªÈËÃñ¹²ºÍ¹úÏÜ·¨¡·£¬£¬£¬£¬£¬ £¬£¬£¬¡°°Ë¶þÏÜ·¨¡±Õýʽ½µÉú¡£¡£¡£¡£¡£

°Ë¶þÏÜ·¨ÊǶÔÎåËÄÏÜ·¨µÄ¼ÌÐøºÍÉú³¤¡£¡£¡£¡£¡£ÔÚÏÜ·¨ÐÞ¸ÄÀú³ÌÖУ¬£¬£¬£¬£¬ £¬£¬£¬Õë¶ÔÏÜ·¨Ð޸IJݰ¸Ëù¾ÙÐеÄÈ«ÃñÌÖÂÛ£¬£¬£¬£¬£¬ £¬£¬£¬ÀúʱËĸöÔµÄʱ¼ä£¬£¬£¬£¬£¬ £¬£¬£¬Ììϼ¸ÒÚÈ˼ÓÈ룬£¬£¬£¬£¬ £¬£¬£¬Æä¹æÄ£Ö®´ó£¬£¬£¬£¬£¬ £¬£¬£¬ÈºÖÚÈÈÇéÖ®¸ß£¬£¬£¬£¬£¬ £¬£¬£¬ÊÇÊ®·Ö¸ÐÈ˵ġ£¡£¡£¡£¡£Í¨¹ýÈ«ÃñÌÖÂÛ£¬£¬£¬£¬£¬ £¬£¬£¬·¢»ÓÃñÖ÷£¬£¬£¬£¬£¬ £¬£¬£¬Ê¹ÏÜ·¨µÄÐ޸ĸüºÃµØ¼¯ÖÐÁËȺÖÚµÄÖǻۡ£¡£¡£¡£¡£

¶þ¡¢ÏÖÐÐÏÜ·¨µÄÎå´ÎÖ÷ÒªÐÞ¸Ä

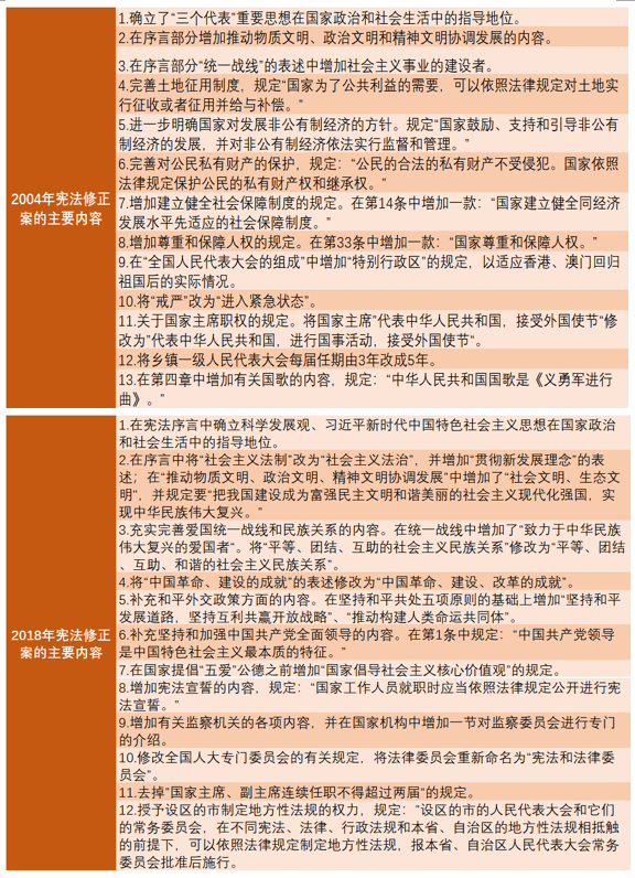
¡°°Ë¶þÏÜ·¨¡±Æù½ñΪֹ¹²ÂÄÀúÁËÎå´ÎÐ޸쬣¬£¬£¬£¬ £¬£¬£¬ÐγÉÁËÏÖÔÚµÄÏÜ·¨Îı¾¡£¡£¡£¡£¡£Ã¿´ÎÐ޸ĵÄÖ÷ÒªÄÚÈÝÈçÏ¡£¡£¡£¡£¡£


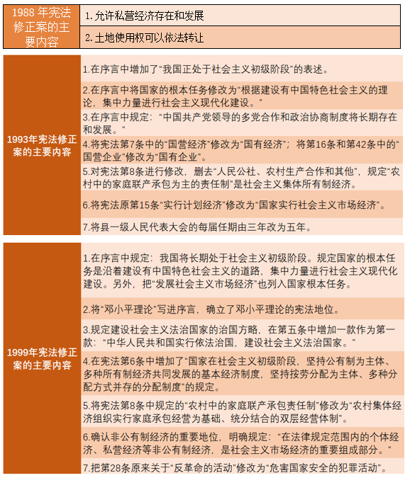
1988ÄêÏÜ·¨ÐÞÕý°¸µÄÖ÷ÒªÄÚÈÝ

1.ÔÊÐí˽Ӫ¾­¼Ã±£´æºÍÉú³¤

2.ÍÁµØÊ¹ÓÃȨ¿ÉÒÔÒÀ·¨×ªÈÃ


ÓŵÂ88(ÖйúÇø)¹Ù·½ÍøÕ¾

ÓŵÂ88(ÖйúÇø)¹Ù·½ÍøÕ¾

¶þº½ÍøÈº Network group
¡¾ÍøÕ¾µØÍ¼¡¿¡¾sitemap¡¿